Case 10: Curved Surface in Dome Coater

The "Classic" dome coater in Case 9 yields almost perfect thickness uniformity on the dome surface. Now we examine how a strongly spherical surface, such as that of a spherical lens, affects the thickness distribution. The spherical surface is the same kind that we used in the planetary-rotation examples: it is 7 cm in diameter and 8 cm in its radius of curvature. 

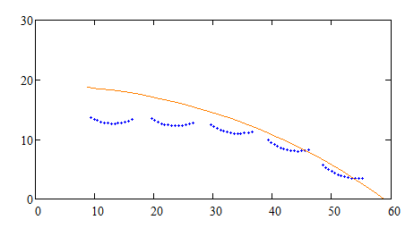
      First we place five lenses on the dome surface tangentially, as shown in the following chamber view and the fixture view. Again, we compute 13 points across a diameter for each of the lenses. In the fixture below, the orange line is a cross section of the spherical dome.  
© 2018 Tin Model LLC. All rights reserved. 
      This placement of the lenses results in a very poor thickness distribution, shown in the figure below. The thickness distributions are severely asymmetric to the centers of the lenses; and there is significant inter-lens difference as well. 
      To correct the asymmetry we can pivot the lenses. After a few numerical trials with V-Grade 5 we arrive at a new lens placement shown below: each lens is pivoted by different amount. The new thickness distribution is also shown in the result panel below. 
      After pivoting, the thickness distributions become symmetric to the lens centers. There remains, however, a significant inter-lens difference in the thicknesses at the lens centers. ​To reduce this difference, we can terrace the lenses from the dome surface. Through trials with V-Grade 5, we come to the arrangement summarized in the following table and shown in the diagram below. (The masks in Case 9 are removed here as they do not provide any benefit.) 
      The terraced lenses bear much more desirable thickness distributions: the intra-lens thickness distributions are symmetric to the lens centers; the thicknesses at the centers of the lenses are equalized, as shown in the last result panel, above.  

      This example illustrates that the thickness distribution on strongly curved surfaces from a dome coater can be drastically different from that on small flats or the dome surface itself. (This difference is more pronounced in dome coater than in the planetary-rotation coater. The reason for it may be found from the histograms of the vapor striking angle - planetary rotation creates more pronounced variations in the vapor striking angle, even for flat surfaces.) 
Get the Most out 
of Your Coaters
Hardware requirements
Request a Free Trial
Case Studies with 
V-Grade 5 &
V-Grade 5S